潍坊市、临沂市2025届高三上学期期末历史试题及答案
时间:
山东 文综试题
山东潍坊市、临沂市2025届高三上学期期末历史考试已于近日开考,为方便考生考后及时查看考试情况,查漏补缺、弥补不足,本文整理了试题答案解析相关信息!
汇总:潍坊市、临沂市2025届高三上学期期末质检试题及答案汇总
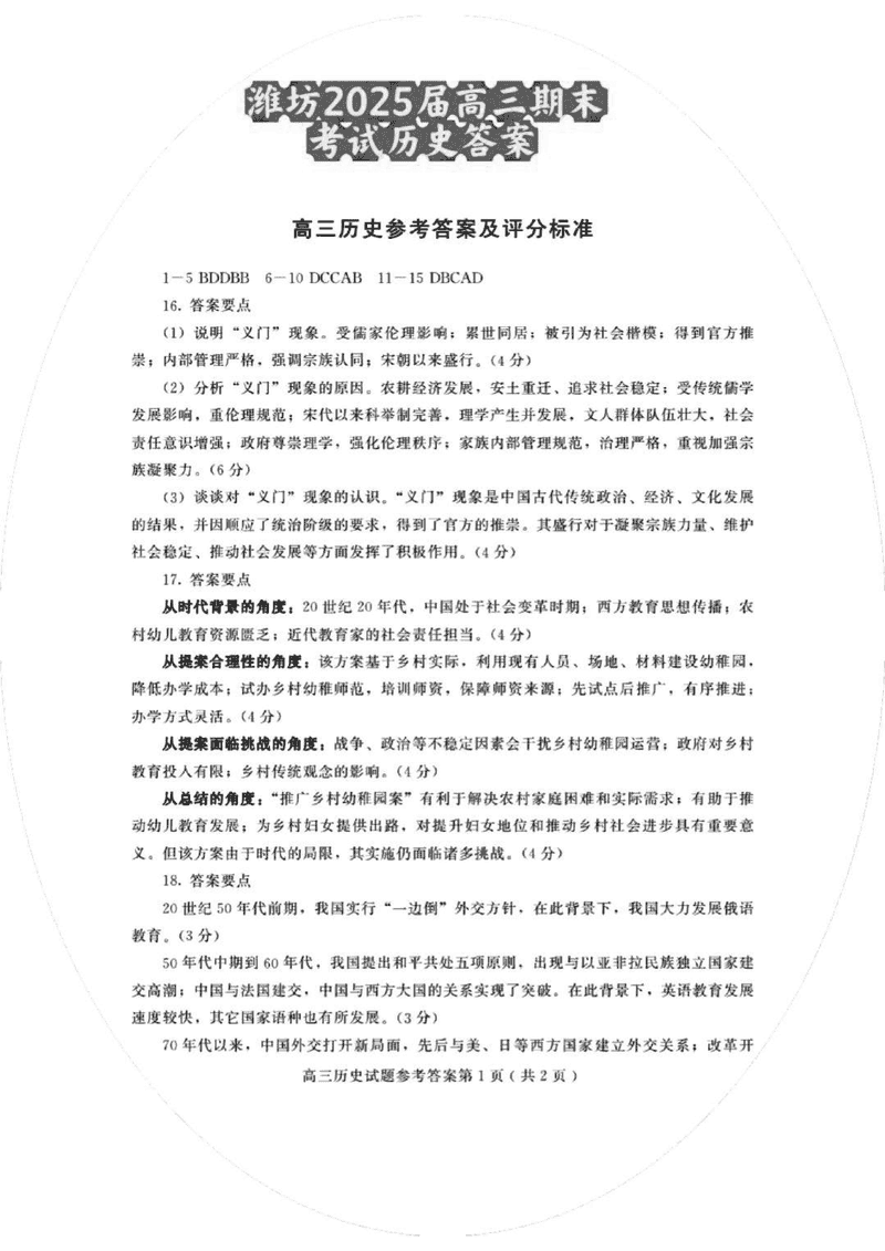
历史试题及答案解析








山东潍坊市、临沂市2025届高三上学期期末历史考试已于近日开考,为方便考生考后及时查看考试情况,查漏补缺、弥补不足,本文整理了试题答案解析相关信息!
汇总:潍坊市、临沂市2025届高三上学期期末质检试题及答案汇总
历史试题及答案解析







