千亿 >四川高考 >四川高考复习 >四川高中历史 >

四川成都2025年高二上期期末统一调研历史试题及答案

时间: 四川 高中历史

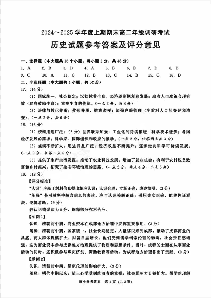
四川省成都市2025年高二上期期末统一调研历史考试已于近日开考,为方便考生考后及时查看考试情况,查漏补缺、弥补不足,本文整理了试题答案解析相关信息!

历史试题及答案解析