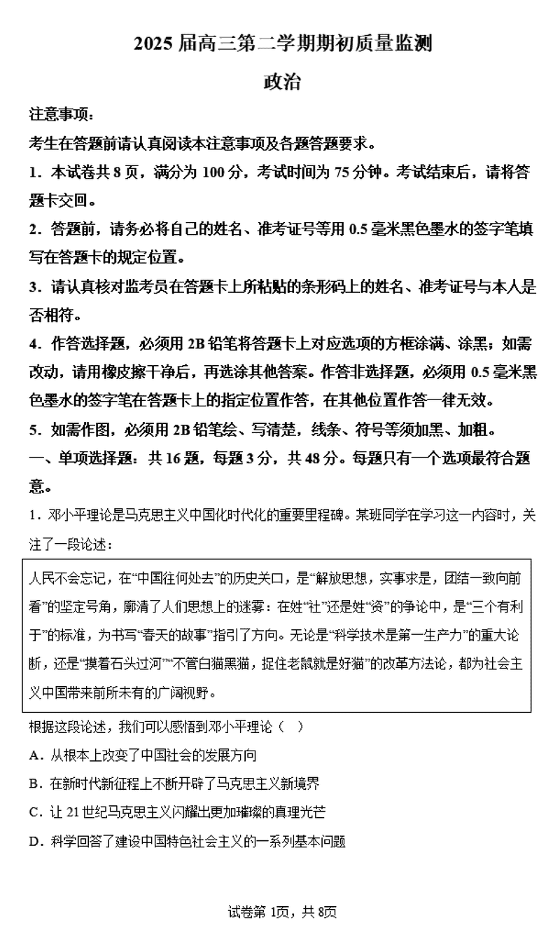
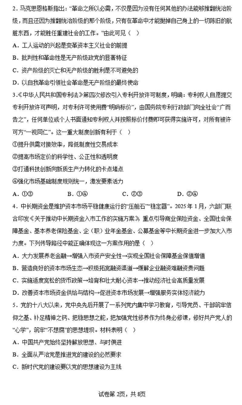
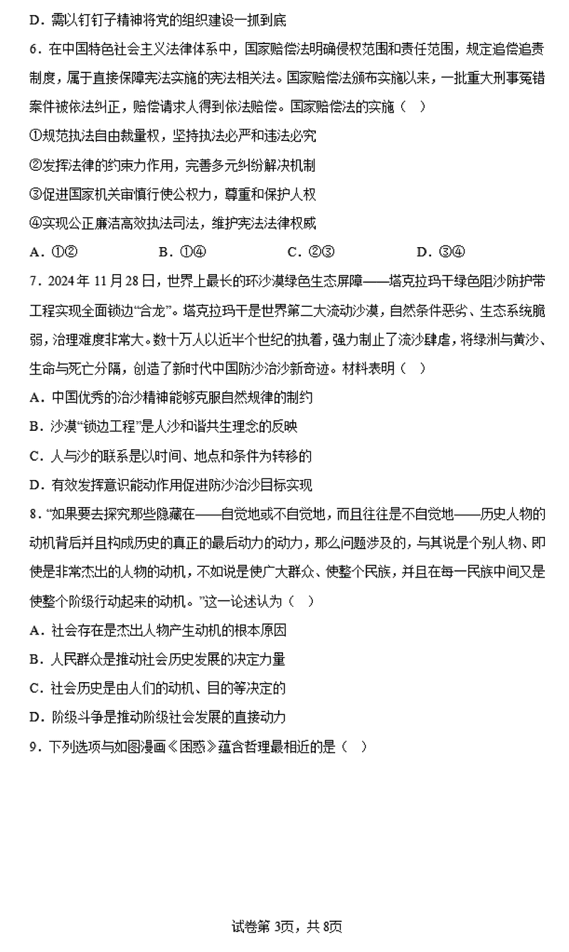
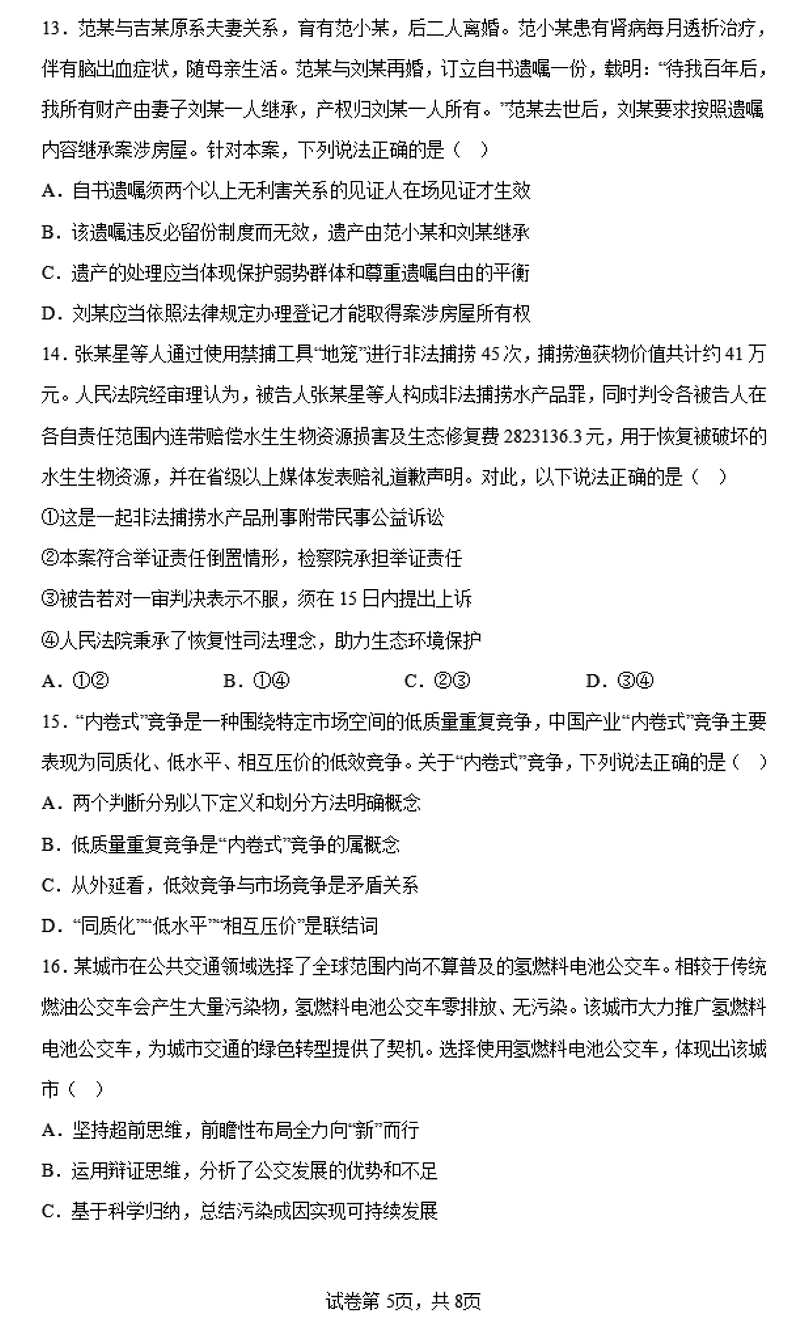
江苏省新高考基地学校2025届高三下学期期初质量监测政治试题及答案
时间:
江苏 文综试题
江苏省新高考基地学校2025届高三下学期期初质量监测政治考试已于近日开考,为方便考生考后及时查看考试情况,查漏补缺、弥补不足,本文整理了试题答案解析相关信息!
汇总:江苏省新高考基地学校2025届高三下学期期初质量监测试题及答案汇总
政治试题及答案解析












江苏省新高考基地学校2025届高三下学期期初质量监测政治考试已于近日开考,为方便考生考后及时查看考试情况,查漏补缺、弥补不足,本文整理了试题答案解析相关信息!
汇总:江苏省新高考基地学校2025届高三下学期期初质量监测试题及答案汇总
政治试题及答案解析











