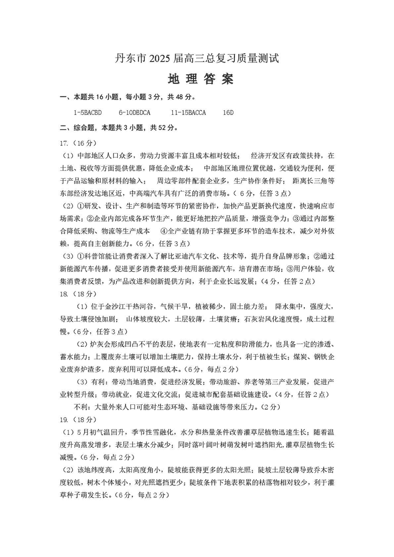
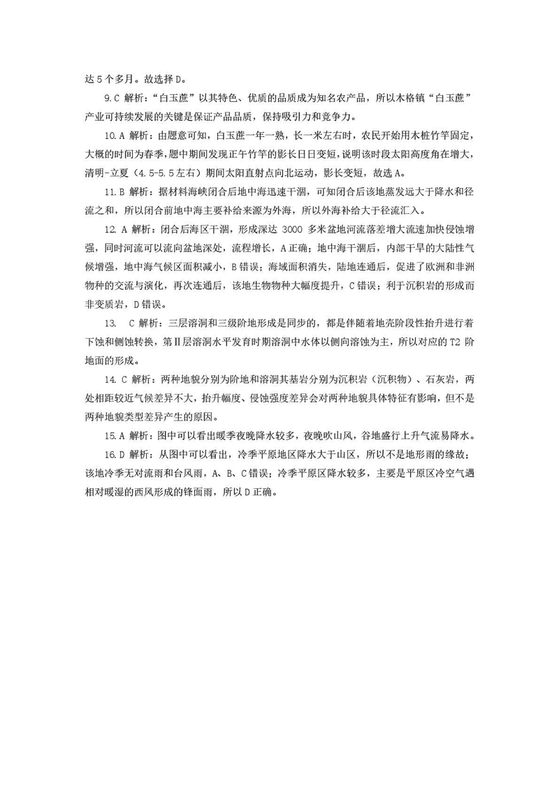
丹东市2025届高三下学期3月总复习质量测试(一)地理试题及答案
时间:
辽宁 文综试题
丹东市2025届高三下学期3月总复习质量测试(一)地理考试已于近日开考,为方便考生考后及时查看考试情况,查漏补缺、弥补不足,本文整理了试题答案解析相关信息!
汇总:丹东市2025届高三下学期3月总复习质量测试(一)试题及答案汇总
地理试题及答案解析











丹东市2025届高三下学期3月总复习质量测试(一)地理考试已于近日开考,为方便考生考后及时查看考试情况,查漏补缺、弥补不足,本文整理了试题答案解析相关信息!
汇总:丹东市2025届高三下学期3月总复习质量测试(一)试题及答案汇总
地理试题及答案解析










