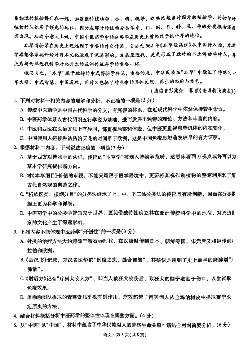
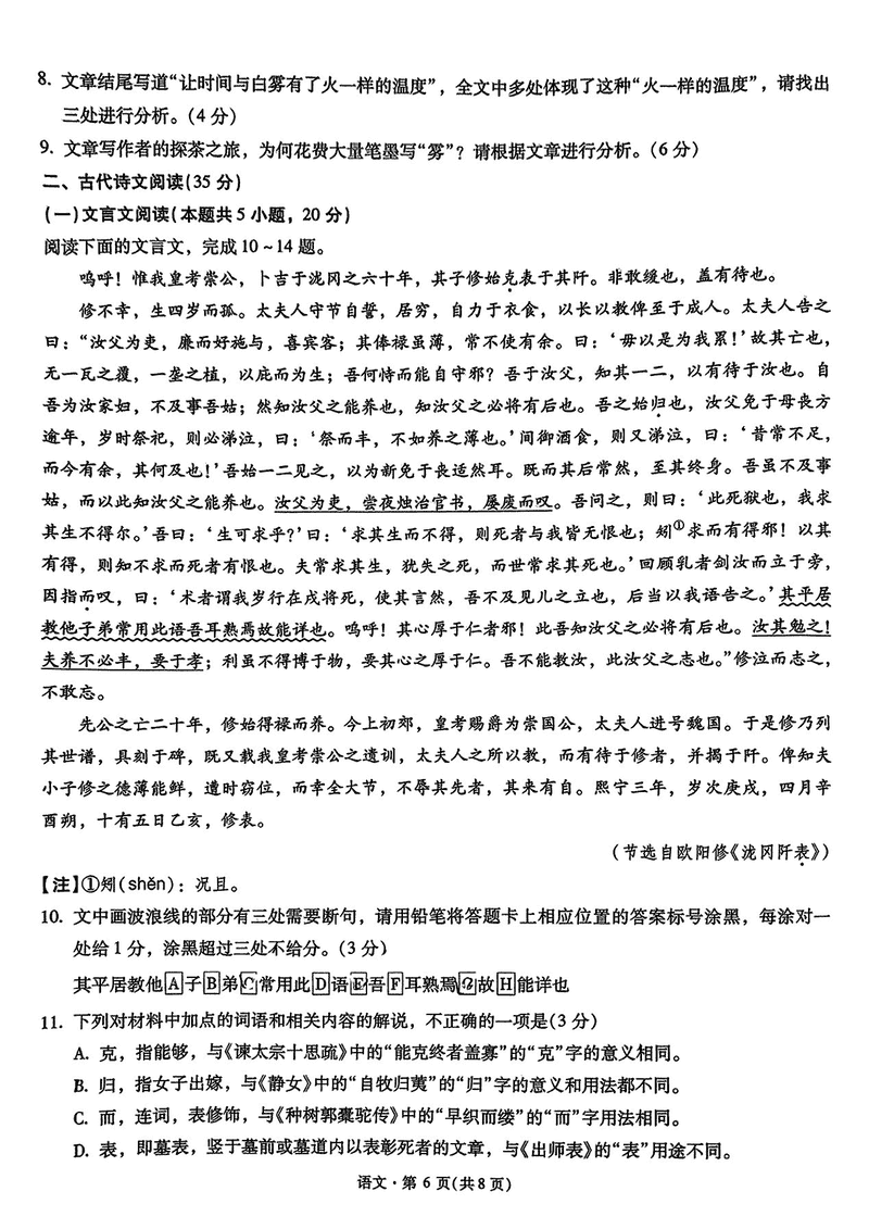
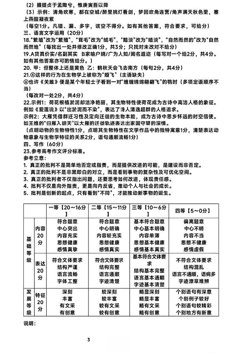
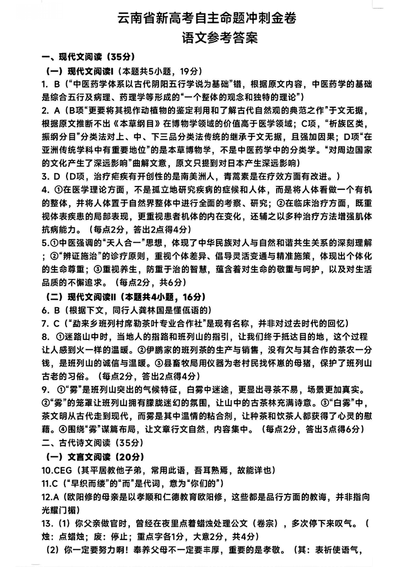
千亿 >云南高考 >云南高考试题 >云南语文试题 >

2025年云南省新高考自主命题冲刺金卷语文试题及答案

时间: 云南 语文试题

2025年云南省新高考自主命题冲刺金卷语文考试已于近日开考,为方便考生考后及时查看考试情况,查漏补缺、弥补不足,本文整理了试题答案解析相关信息!

汇总:2025年云南省新高考自主命题冲刺金卷试题及答案汇总

语文试题及答案解析