千亿 >山东高考 >山东高考试题 >山东文综试题 >

潍坊三模2025届高三下学期高考模拟历史试题及答案

时间: 山东 文综试题

山东潍坊三模2025届高三下学期高考模拟历史考试已于近日开考,为方便考生考后及时查看考试情况,查漏补缺、弥补不足,本文整理了试题答案解析相关信息!

汇总:山东潍坊2025届高三下学期三模试题及答案汇总

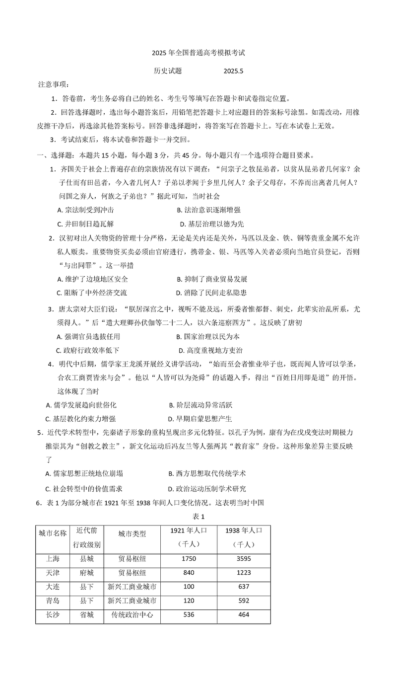
历史试题及答案解析