千亿 >湖南高考 >湖南高考试题 >湖南英语试题 >

2025届湖南高三天壹冲刺压轴大联考英语试题及答案

时间: 湖南 英语试题

2025届湖南高三天壹冲刺压轴大联考英语考试已于近日开考,为方便考生考后及时查看考试情况,查漏补缺、弥补不足,本文整理了试题答案解析相关信息!

汇总:2025届湖南高三天壹冲刺压轴大联考试题及答案汇总

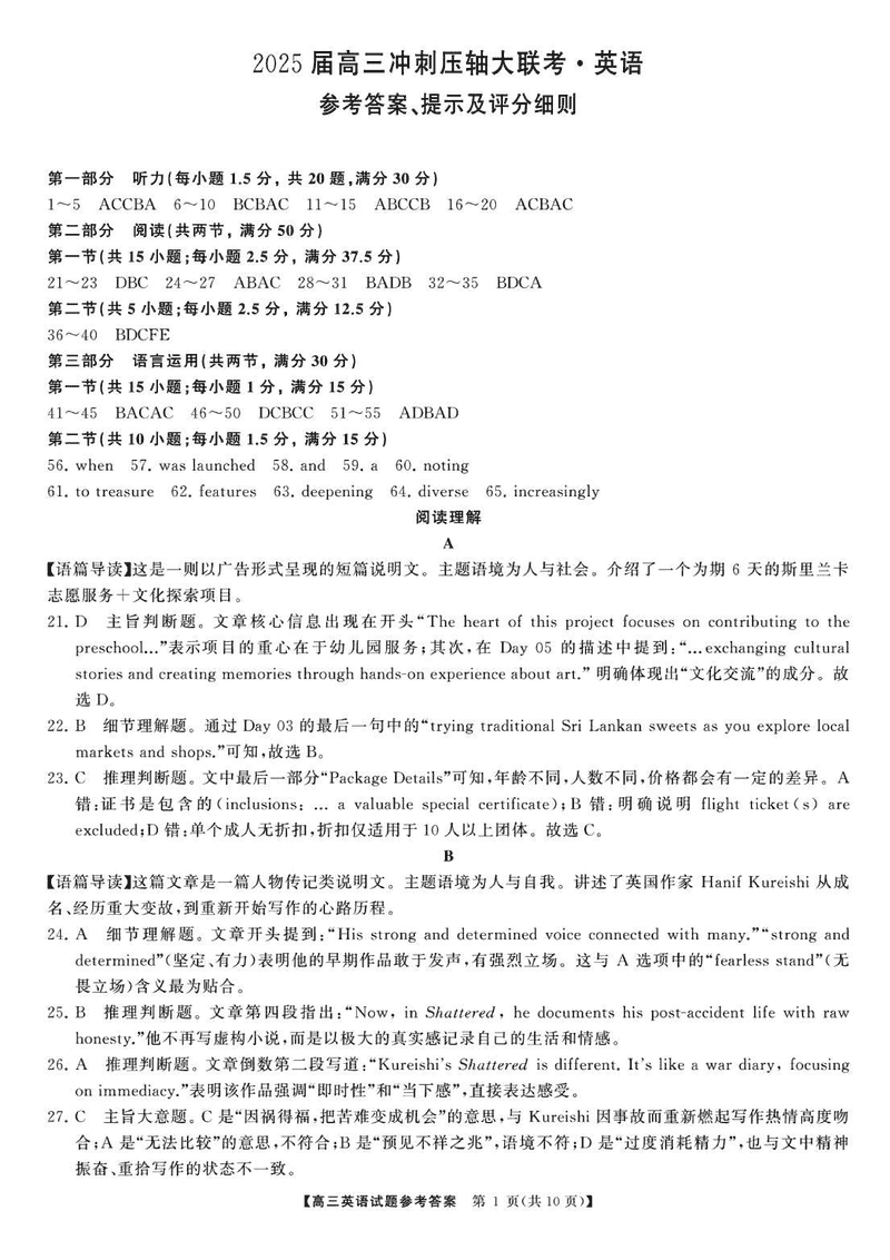
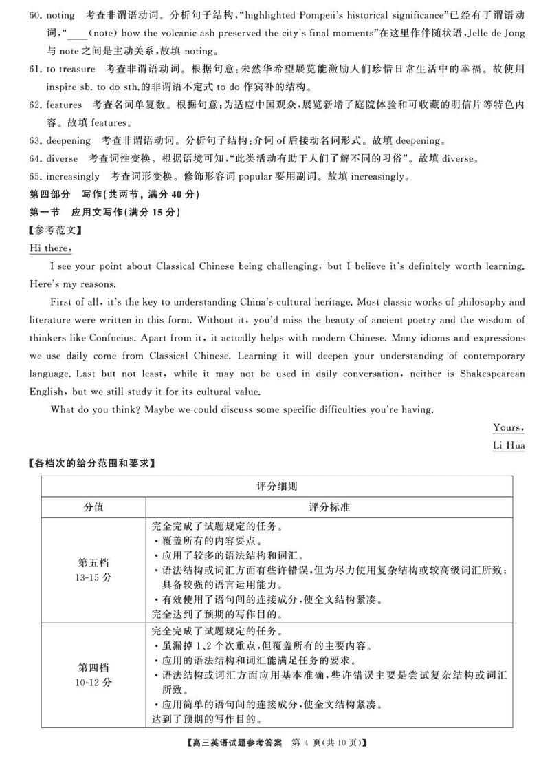
英语试题及答案解析