千亿 >广东高考 >广东高考复习 >广东高中生物 >

肇庆市2024-2025学年高二下学期期末生物试题及答案

时间: 广东 高中生物

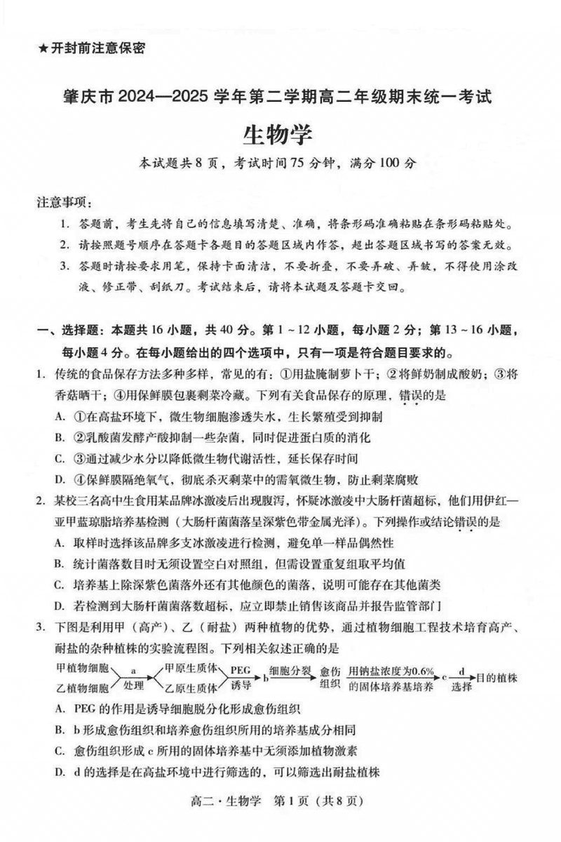
广东省肇庆市2024-2025学年高二下学期期末生物考试已于近日开考,为方便考生考后及时查看考试情况,查漏补缺、弥补不足,本文整理了试题答案解析相关信息!

生物试题及答案解析