高中英语
高中语文
高中数学
高中历史
高中物理
高中化学
高中政治
高中理综
高中文综
高中地理
高中生物
千亿
>
>
福建高考
>
福建高考复习
>
福建高中英语
>
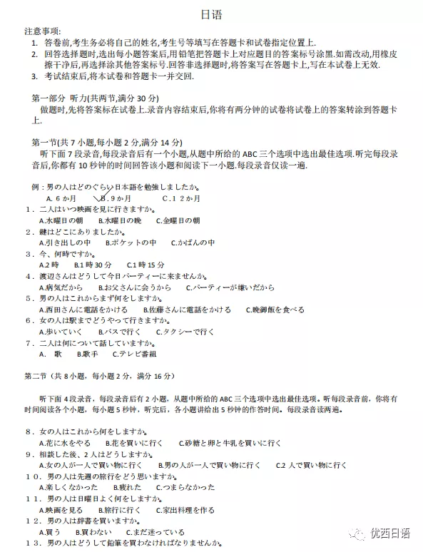
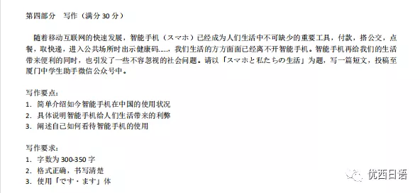
2022年5月福建省泉州市高三第五次质量检测日语试卷及答案
时间:
2022-05-29 00:29
高中英语
相关文章
福建三明2023-2024学年高一上学期期末英语试题及答案
02-17
福建三明一中2023-2024学年高一上10月月考英语试题及答案
10-10
漳州市2021-2022学年高一下学期期末教学质量检测英语试题及答案(含听力)
08-12
福建师大附中2021-2022学年下学期期末考试高二英语试卷及答案
07-28
2022年5月福建省泉州市高三第五次质量检测日语试卷及答案
05-29
热门推荐
everyday和every day有哪些不同
12-05
becauseof和because的区别
10-13
意境超美而又简短的英文单词 英语词汇积累
11-01
4
quite和quiet怎么区分
5
aint是什么缩写
6
江苏省响水中学2022年春学期高二年级期末模拟考试英语试题及答案
7
so和such的区别及用法有什么
8
关于重阳节的英文短语都有什么 带翻译
9
may和might的区别及用法
10
popcorn可数还是不可数
最新文章
广东2025十大高职自主招生院校排名 哪些值得推荐
揭秘艺考 综合类大学推荐
湖南2025十大高职单招院校排名 哪些值得推荐
吉林2025艺术统考各类别考试时间安排 几月几号开考
湖北2025十大高职单招院校排名 哪些值得推荐
艺考与单招 你了解多少
河南2025十大高职单招院校排名 哪些值得推荐
艺考的魅力 让你未来无限可能
2025立冬是几月几日 具体什么时间立冬节气
山东2025十大高职单招与综合评价招生院校排名 哪些值得推荐
艺考就业方向 你不可不知的机会
球速在线官网
|
乐动官方网页版
|
拼搏在线平台(中国)官网
|
易游手机站·官方版在线
|
米乐手机站·官方版在线
|
万搏线上平台
|
球友会·体育
|
IM官方网页版
|
千亿手机站·官方版在线
|