千亿> >广东高考 >广东高考试题 >广东文综试题 >

2022年广东高考历史试卷真题及答案解析

时间: 文综试题

2022年广东高考历史试卷使用是本省命题卷,试题已公布,待高考试题答案公布后,本站会第一时间更新2022广东高考历史试卷与答案,供广大考生及家长对照、估分、模拟使用。

真题试卷

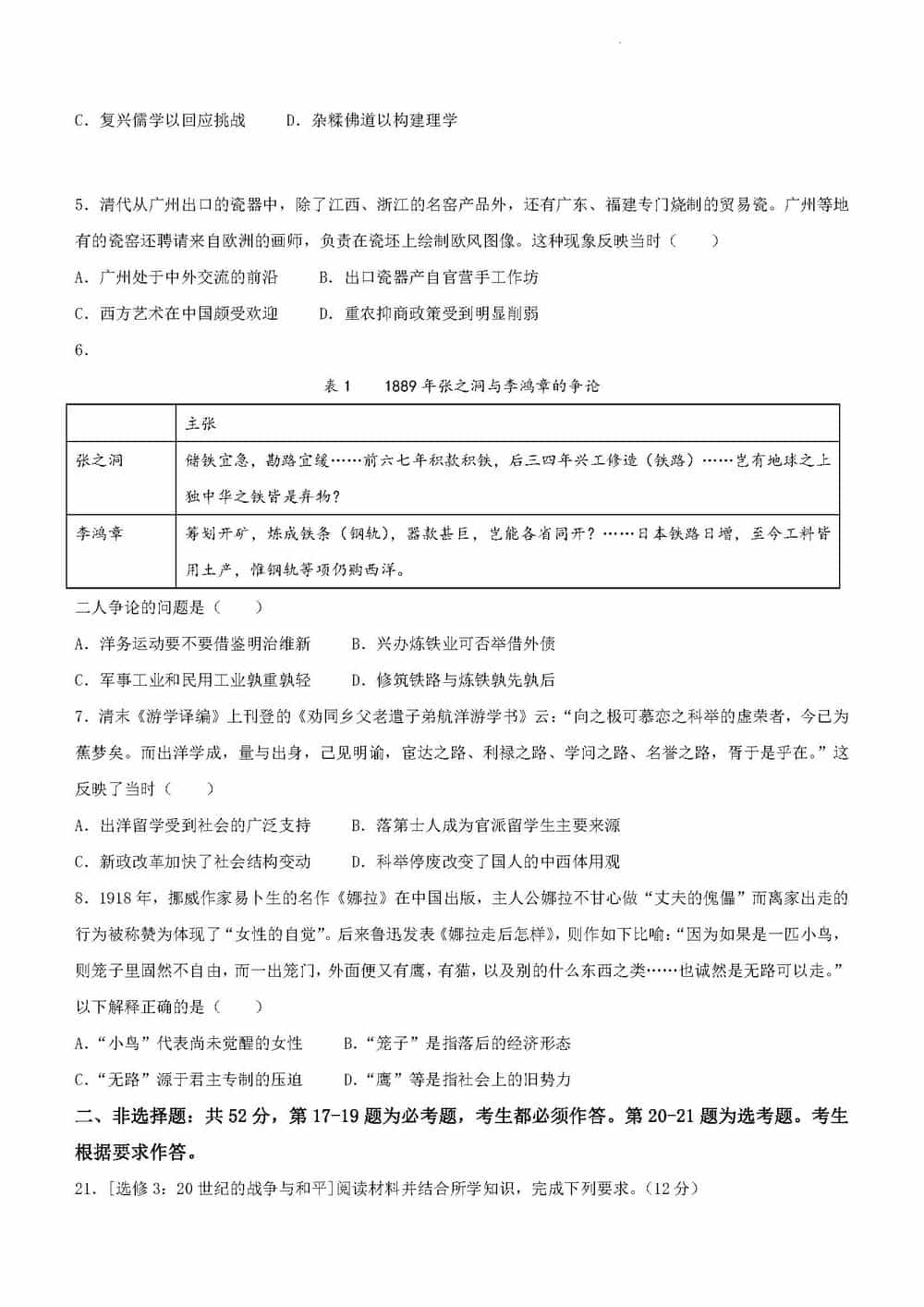
2022年广东高考历史真题试卷


答案解析(未公布)

2022年广东高考历史试卷答案

其它科目

2022年广东高考语文试卷真题及答案解析
2022年广东高考数学试卷真题及答案解析
2022年广东高考英语试卷真题及答案解析
2022年广东高考物理试卷真题及答案解析
2022年广东高考化学试卷真题及答案解析
2022年广东高考历史试卷真题及答案解析
2022年广东高考地理试卷真题及答案解析
2022年广东高考生物试卷真题及答案解析
2022年广东高考政治试卷真题及答案解析