2025届河南天一大联考高三阶段性检测(三)历史试题及答案
时间:
河南 文综试题
2025届河南天一大联考高三阶段性检测(三)历史考试已于近日开考,为方便考生考后及时查看考试情况,查漏补缺、弥补不足,本文整理了试题答案解析相关信息!
汇总:2025届河南天一大联考高三阶段性检测(三)试题及答案汇总
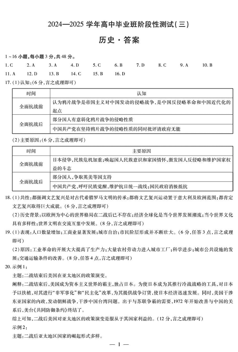
历史试题及答案解析
2025届河南天一大联考高三阶段性检测(三)历史考试已于近日开考,为方便考生考后及时查看考试情况,查漏补缺、弥补不足,本文整理了试题答案解析相关信息!
汇总:2025届河南天一大联考高三阶段性检测(三)试题及答案汇总
历史试题及答案解析