千亿 >吉林高考 >吉林高考试题 >吉林文综试题 >

长春一模2025届高三质量检测一地理试题及答案

时间: 吉林 文综试题

长春一模2025届高三质量检测一地理考试已于近日开考,为方便考生考后及时查看考试情况,查漏补缺、弥补不足,本文整理了试题答案解析相关信息!

汇总:长春一模2025届高三质量检测一试题及答案汇总

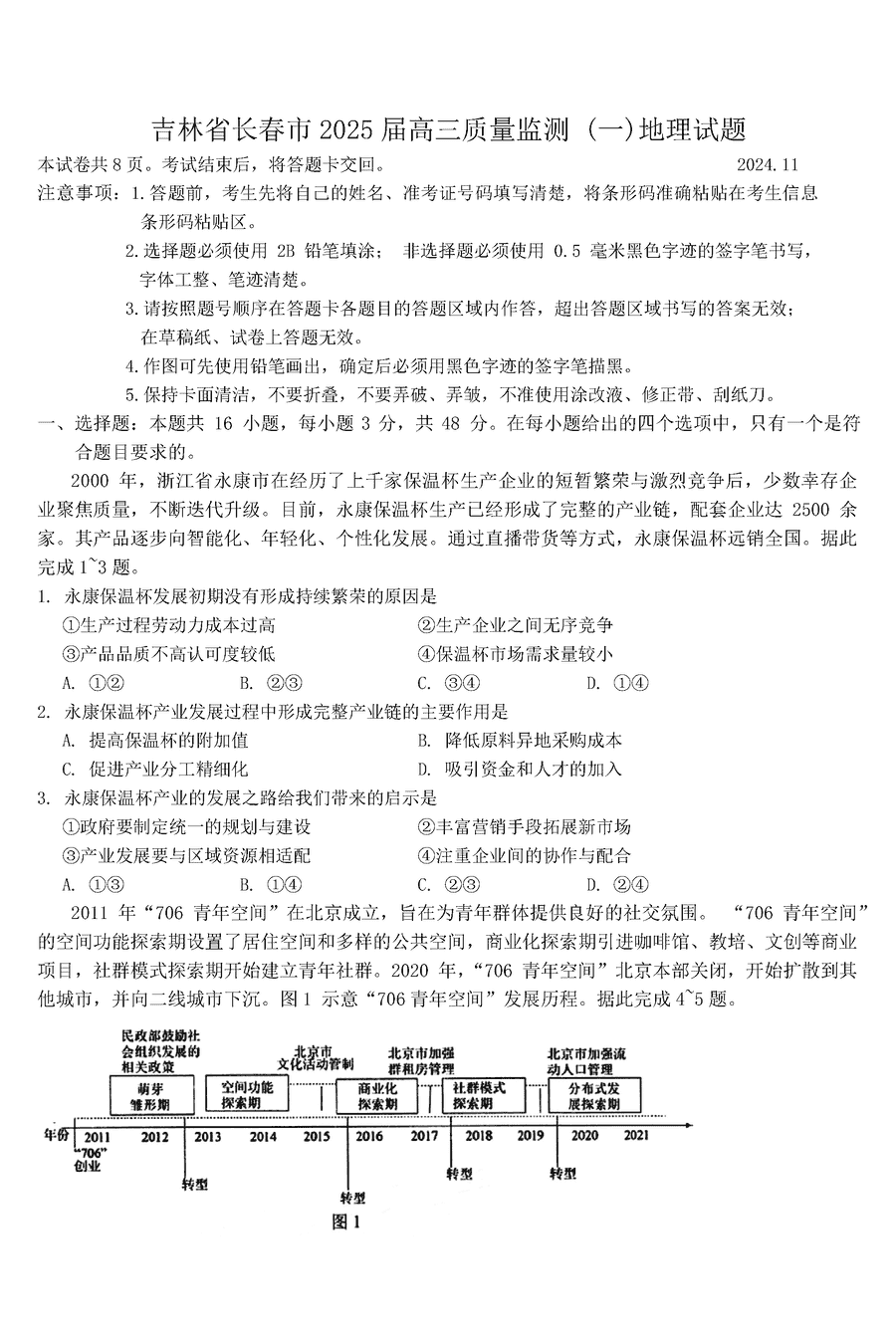
地理试题及答案解析