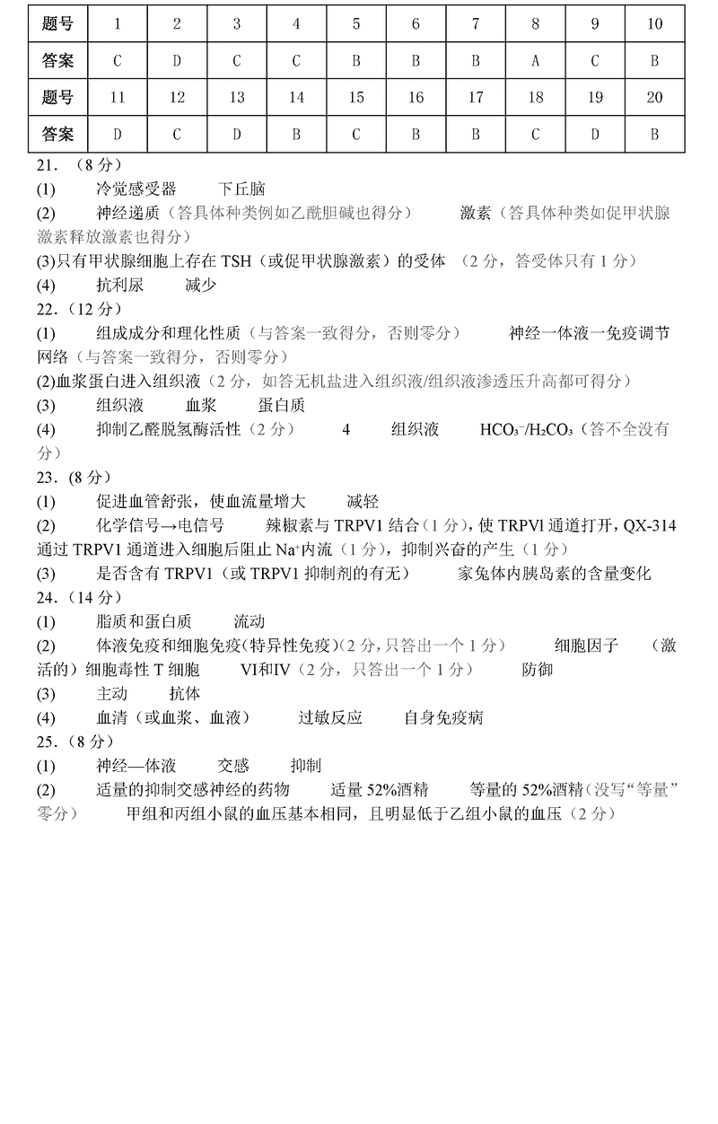
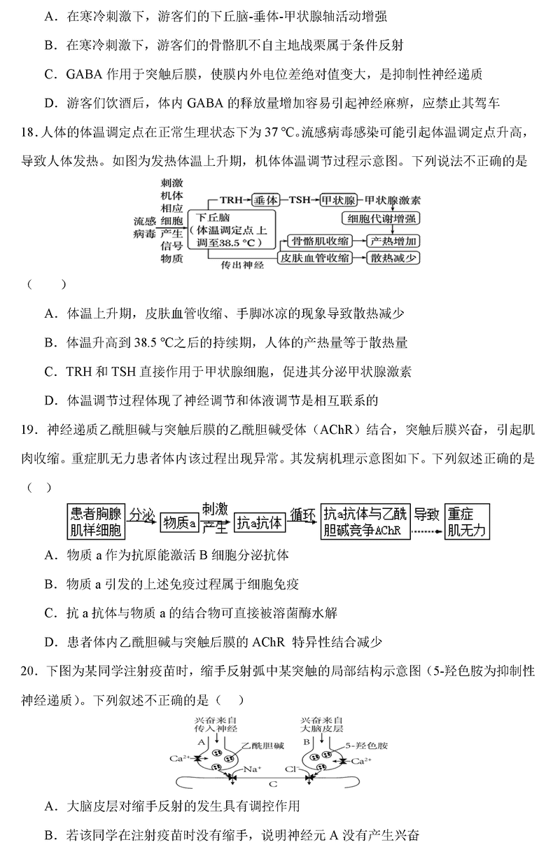
厦泉五校2024年11月高二上学期期中联考生物试题及答案
时间:
福建 高中生物
厦门市、泉州市五校2024-2025学年高二上学期11月期中联考生物考试已于近日开考,为方便考生考后及时查看考试情况,查漏补缺、弥补不足,本文整理了试题答案解析相关信息!
生物试题及答案解析
厦门市、泉州市五校2024-2025学年高二上学期11月期中联考生物考试已于近日开考,为方便考生考后及时查看考试情况,查漏补缺、弥补不足,本文整理了试题答案解析相关信息!
生物试题及答案解析