千亿 >江苏高考 >江苏高考试题 >江苏理综试题 >

扬州市高邮市2024-2025学年高三上学期12月月考生物试题及答案

时间: 江苏 理综试题

扬州市高邮市2024-2025学年高三上学期12月月考生物考试已于近日开考,为方便考生考后及时查看考试情况,查漏补缺、弥补不足,本文整理了试题答案解析相关信息!

汇总:扬州市高邮市2024-2025学年高三上学期12月月考试题及答案汇总

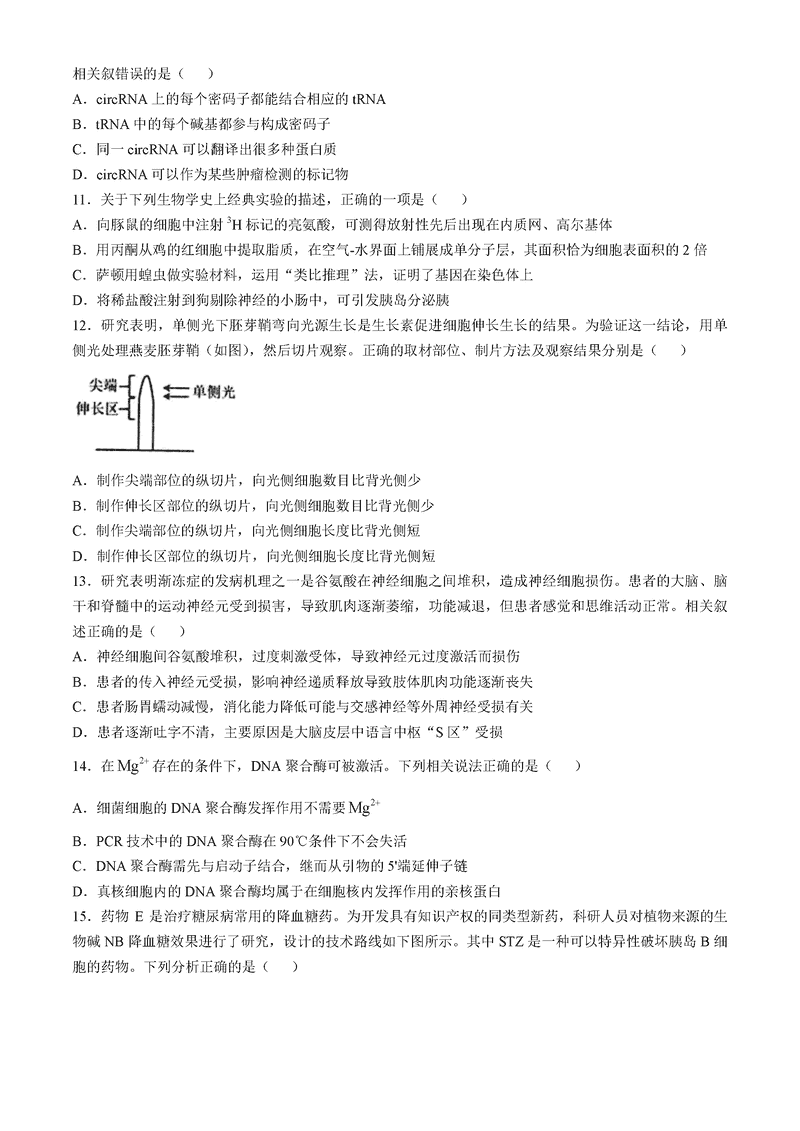
生物试题及答案解析