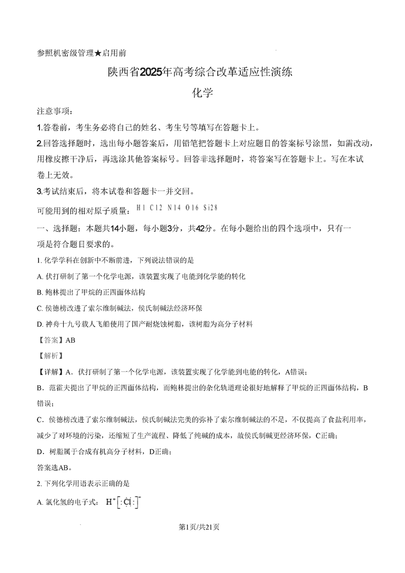
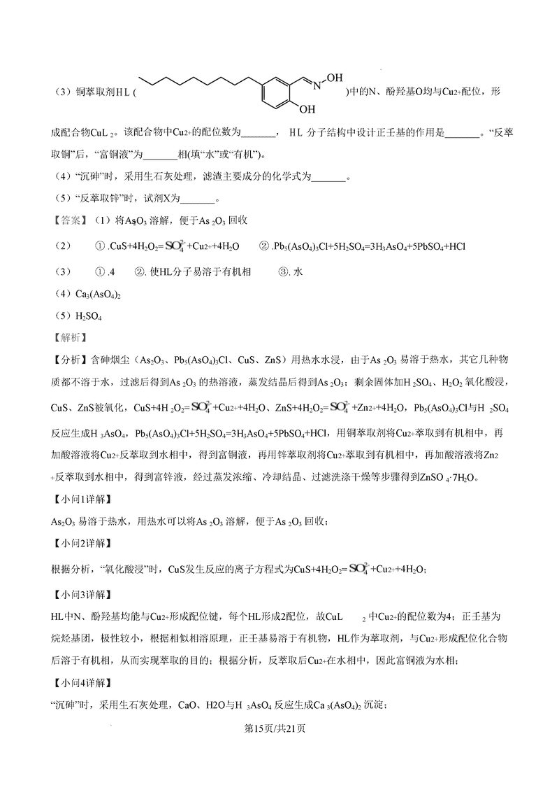
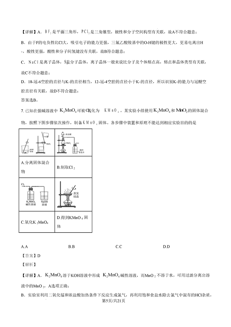
山西、陕西、宁夏、青海2025年1月八省联考化学试题及答案
时间:
山西 理综试题
山西、陕西、宁夏、青海八省联考2025年1月高考综合改革适应性演练化学考试已于近日开考,为方便考生考后及时查看考试情况,查漏补缺、弥补不足,本文整理了试题答案解析相关信息!
汇总:八省联考2025年高考综合改革适应性演练试题及答案汇总
化学试题及答案解析
山西、陕西、宁夏、青海八省联考2025年1月高考综合改革适应性演练化学考试已于近日开考,为方便考生考后及时查看考试情况,查漏补缺、弥补不足,本文整理了试题答案解析相关信息!
汇总:八省联考2025年高考综合改革适应性演练试题及答案汇总
化学试题及答案解析