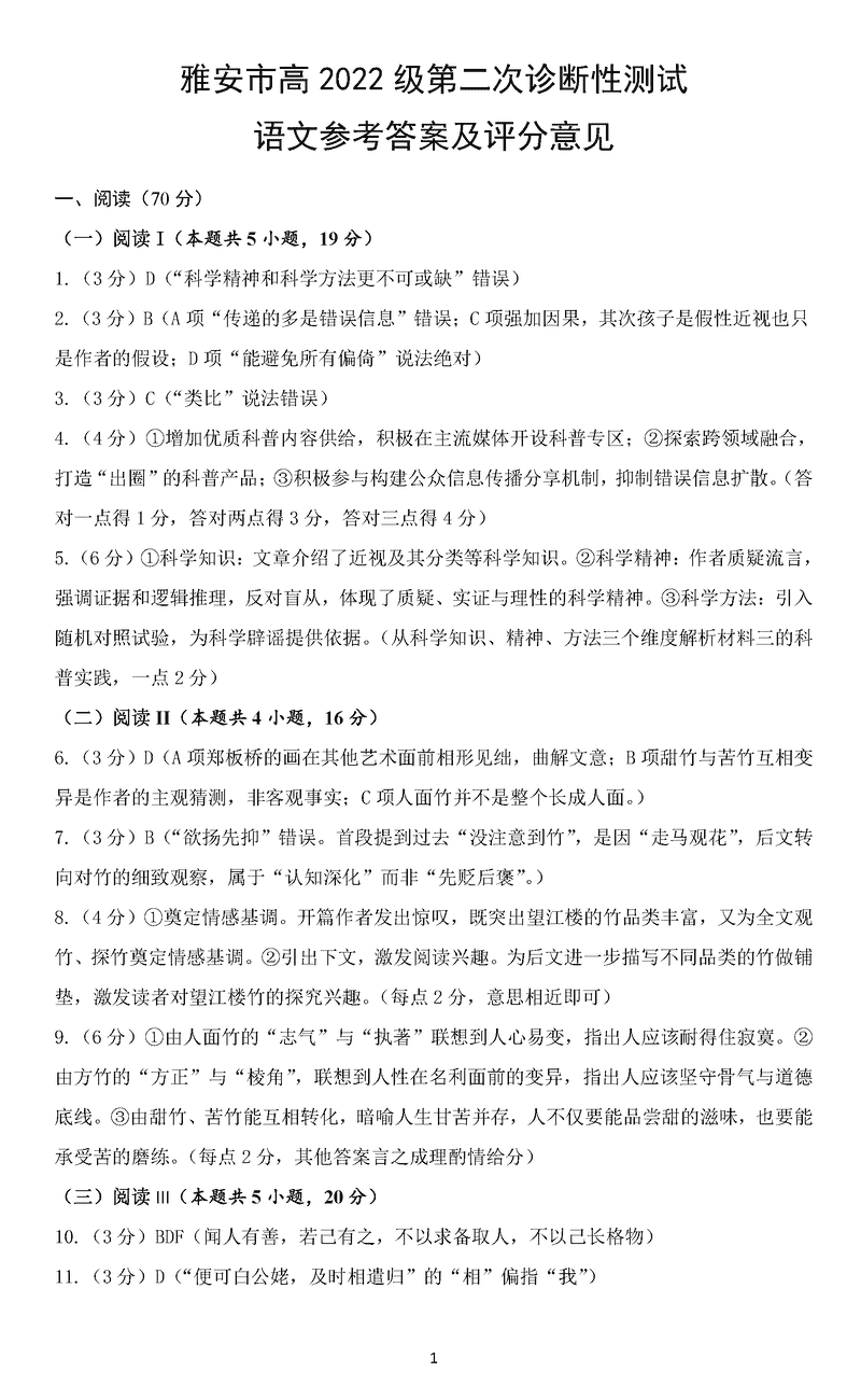
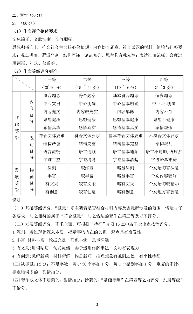
雅安市2025届高三下学期第二次诊断性语文试题及答案
时间:
四川 语文试题
雅安市2025届高三下学期第二次诊断性语文考试已于近日开考,为方便考生考后及时查看考试情况,查漏补缺、弥补不足,本文整理了试题答案解析相关信息!
汇总:四川省雅安市2025届高三下学期第二次诊断性考试试题及答案汇总
语文试题及答案解析
雅安市2025届高三下学期第二次诊断性语文考试已于近日开考,为方便考生考后及时查看考试情况,查漏补缺、弥补不足,本文整理了试题答案解析相关信息!
汇总:四川省雅安市2025届高三下学期第二次诊断性考试试题及答案汇总
语文试题及答案解析