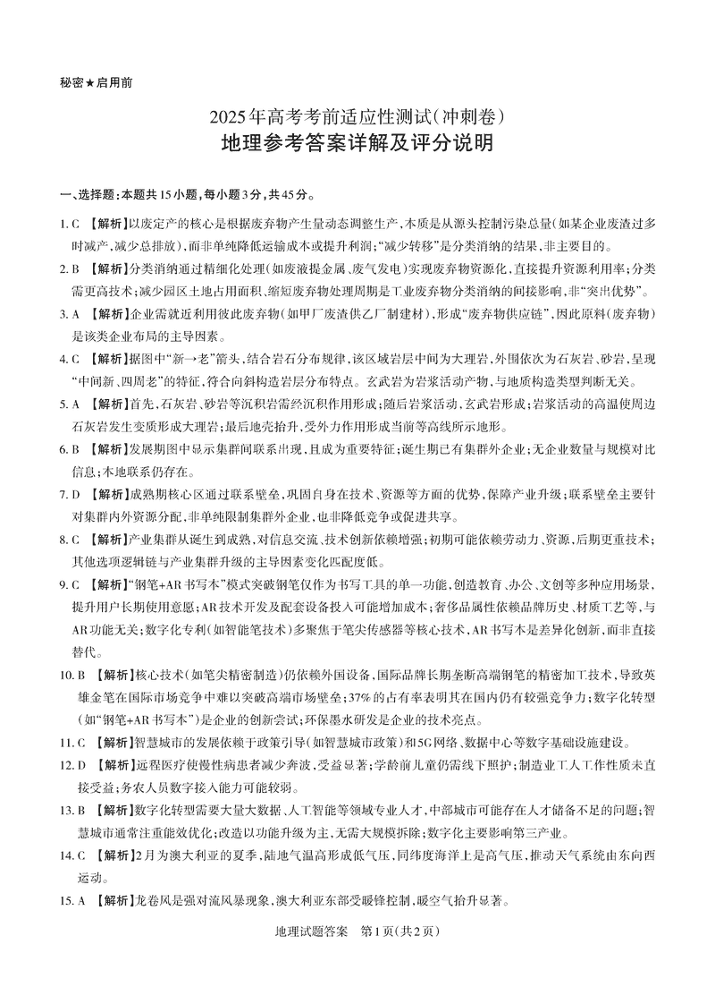
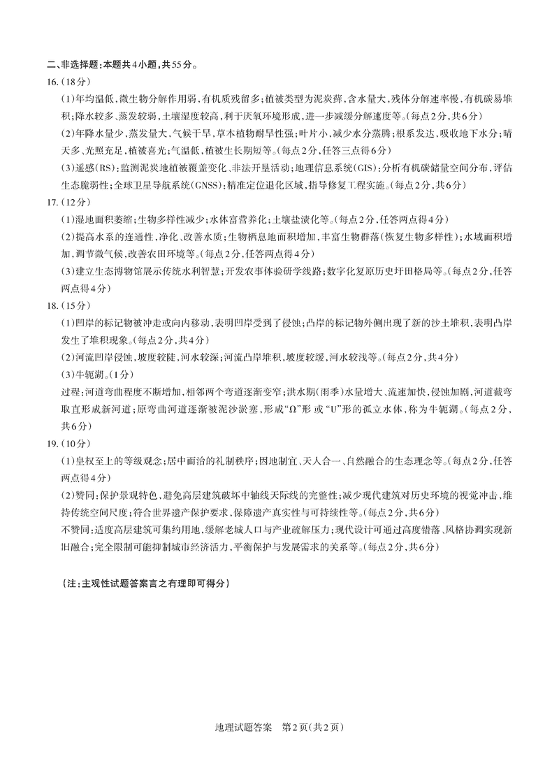
千亿 >山西高考 >山西高考试题 >山西文综试题 >

山西二模2025年高三适应性测试冲刺卷地理试题及答案

时间: 山西 文综试题

山西省二模2025年高三适应性测试冲刺卷地理考试已于近日开考,为方便考生考后及时查看考试情况,查漏补缺、弥补不足,本文整理了试题答案解析相关信息!

汇总:山西省二模2025年高考考前适应性测试(冲刺卷)试题及答案汇总

地理试题及答案解析