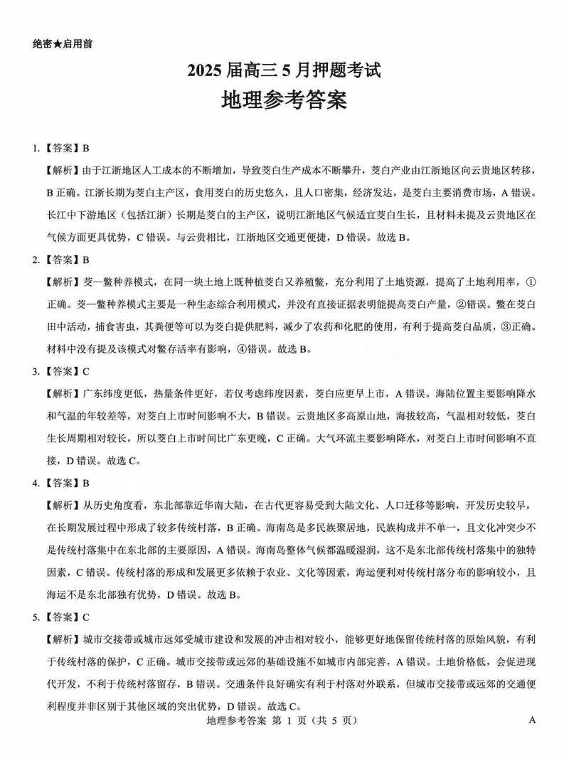
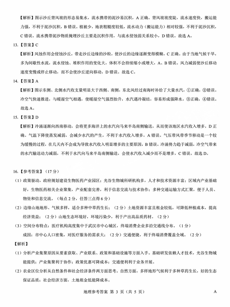
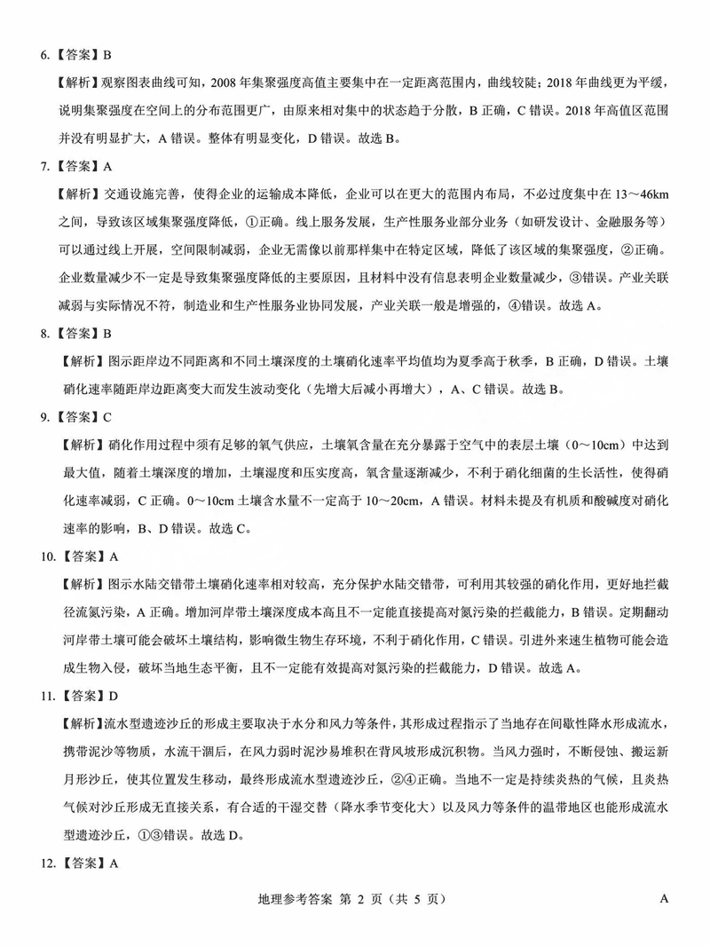
太原三模2025届三重教育高三5月押题地理试题及答案
时间:
山西 文综试题
太原三模2025届三重教育高三5月押题地理考试已于近日开考,为方便考生考后及时查看考试情况,查漏补缺、弥补不足,本文整理了试题答案解析相关信息!
汇总:太原三模2025届三重教育高三5月押题考试试题及答案汇总
地理试题及答案解析
太原三模2025届三重教育高三5月押题地理考试已于近日开考,为方便考生考后及时查看考试情况,查漏补缺、弥补不足,本文整理了试题答案解析相关信息!
汇总:太原三模2025届三重教育高三5月押题考试试题及答案汇总
地理试题及答案解析