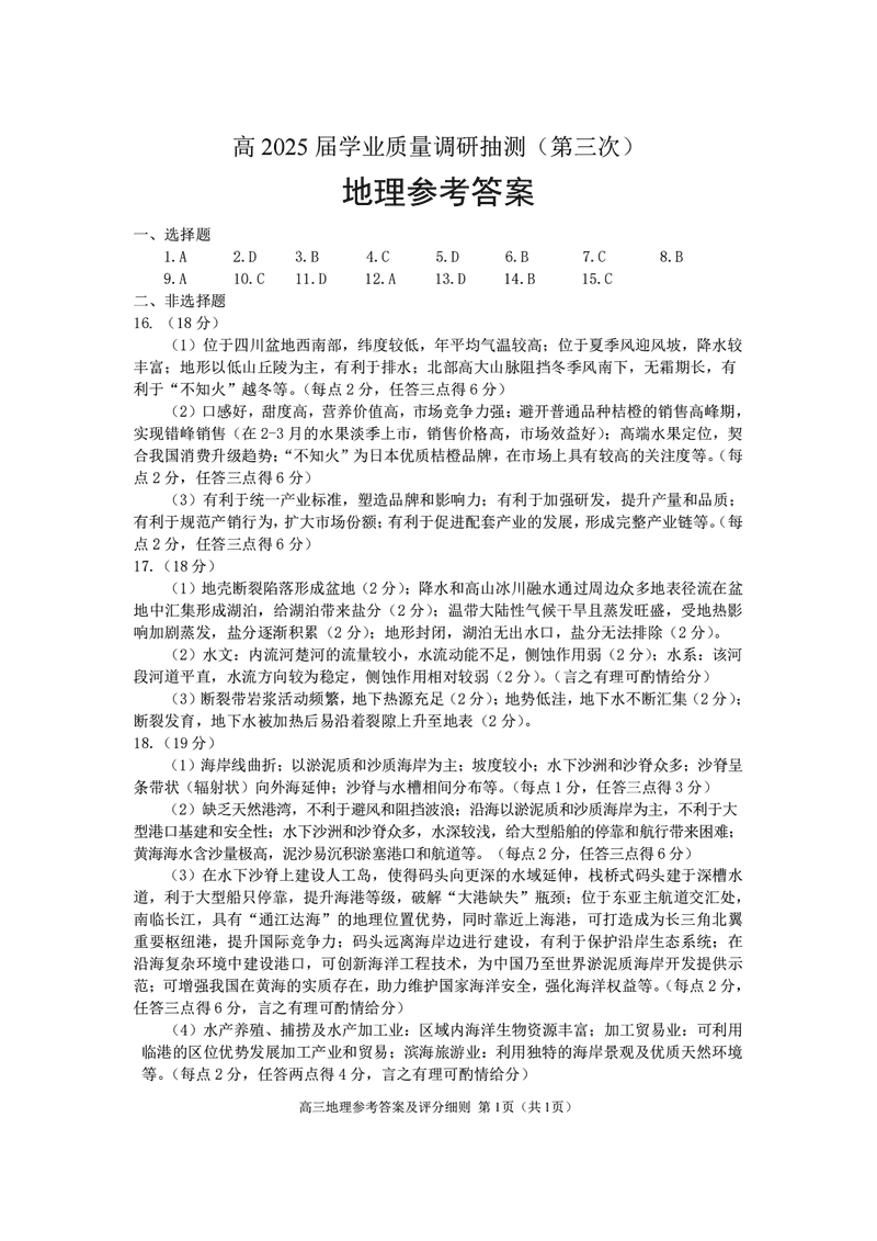
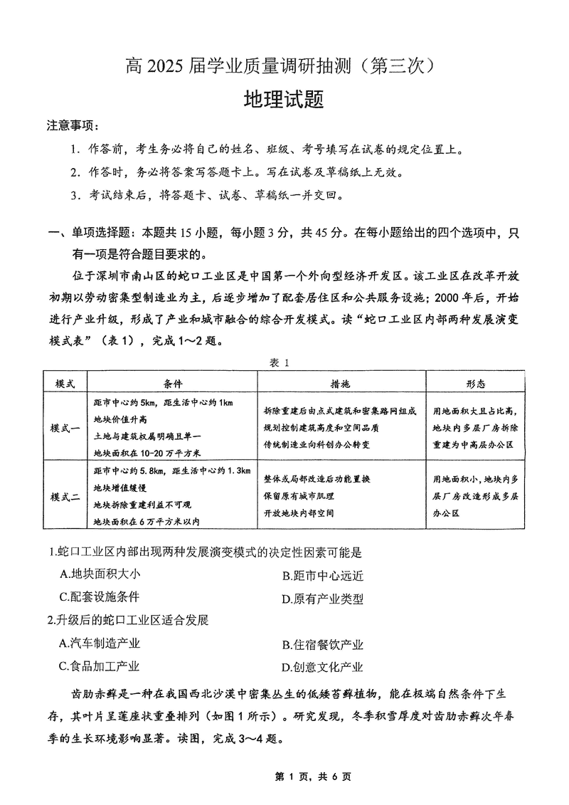
重庆市高2025届学业质量调研抽测(第三次)地理试题及答案
时间:
重庆 文综试题
重庆市高2025届学业质量调研抽测(第三次)(九龙坡三诊)地理考试已于近日开考,为方便考生考后及时查看考试情况,查漏补缺、弥补不足,本文整理了试题答案解析相关信息!
汇总:重庆市高2025届学业质量调研抽测(第三次)试题及答案汇总
地理试题及答案解析
重庆市高2025届学业质量调研抽测(第三次)(九龙坡三诊)地理考试已于近日开考,为方便考生考后及时查看考试情况,查漏补缺、弥补不足,本文整理了试题答案解析相关信息!
汇总:重庆市高2025届学业质量调研抽测(第三次)试题及答案汇总
地理试题及答案解析