文综试题
数学试题
理综试题
英语试题
语文试题
考题汇总
千亿
>
安徽高考
>
安徽高考试题
>
安徽理综试题
>
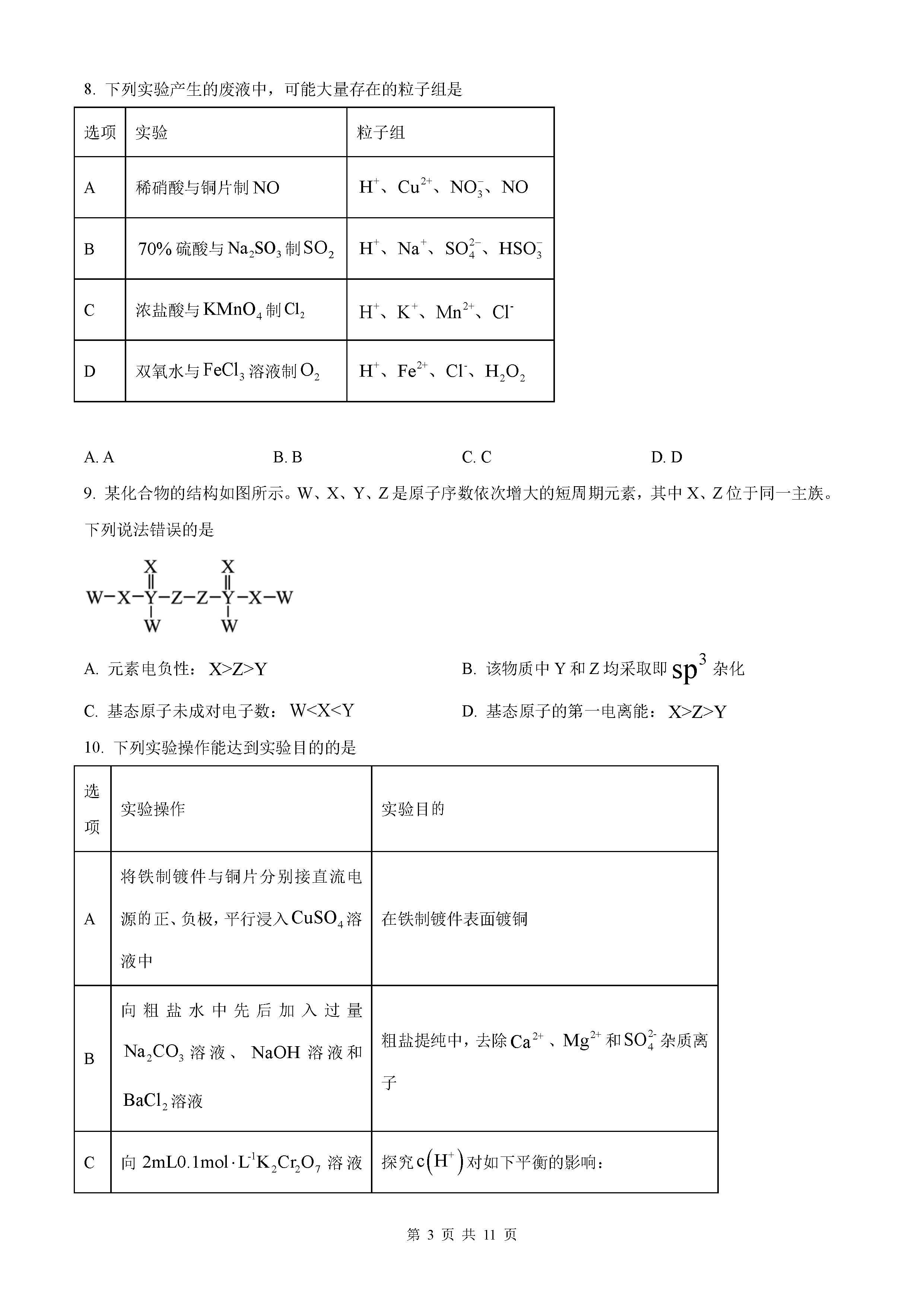
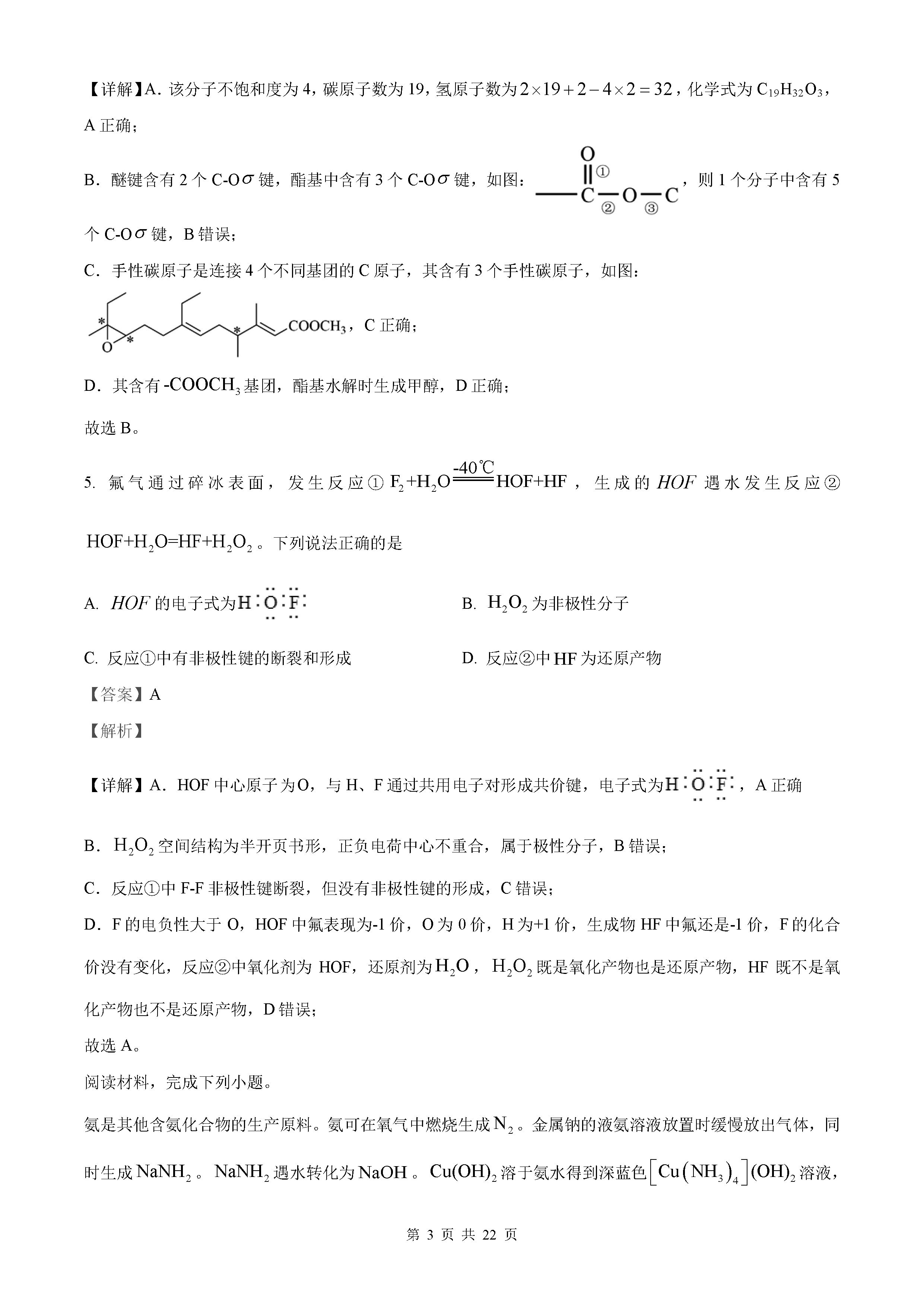
2025年高考安徽卷化学试题及答案解析
时间:
2025-06-18
安徽
理综试题
相关文章
2025年高考安徽卷物理试题及答案解析
合肥一六八中学2025届高三最后一卷物理试题及答案
合肥一六八中学2025届高三最后一卷生物试题及答案
合肥一六八中学2025届高三最后一卷化学试题及答案
安徽九师联盟2025届高三5月考前押题物理试题及答案
安徽九师联盟2025届高三5月考前押题生物试题及答案
安徽九师联盟2025届高三5月考前押题化学试题及答案
热门推荐
2022年高考全国乙卷理综试卷真题与答案解析
06-08
2022年高考全国乙卷理综真题及答案解析(完整版)
06-10
2022浙江高考技术试卷真题及答案解析(浙江卷)
06-16
4
2022年广东高考物理试卷真题及答案解析
5
2022年高考全国甲卷理综试卷真题与答案解析
6
2022年广东高考生物试卷真题及答案解析
7
2022年湖南高考物理试卷真题及答案解析
8
2022年湖南高考生物试卷真题及答案解析(已更新)
9
2022年山东高考化学试卷真题及答案解析
10
2021年全国乙卷理综真题答案解析
最新文章
2025年高考安徽卷物理试题及答案解析
2025年高考安徽卷化学试题及答案解析
2025年高考安徽卷生物试题及答案解析
2025年河北高考政治试题及答案解析
2025年河北高考物理试题及答案解析
2025年河北高考生物试题及答案解析
2025年河北高考化学试题及答案解析
2025年河北高考地理试题及答案解析
黑龙江:2025年普通高考考生网上填报志愿须知
内蒙古2025年志愿填报模拟演练官网入口:https://www.nm.zsks.cn/
内蒙古:2025年公安院校招生工作实施办法
球速在线官网
|
乐动官方网页版
|
拼搏在线平台(中国)官网
|
易游手机站·官方版在线
|
米乐手机站·官方版在线
|
万搏线上平台
|
球友会·体育
|
IM官方网页版
|
千亿手机站·官方版在线
|