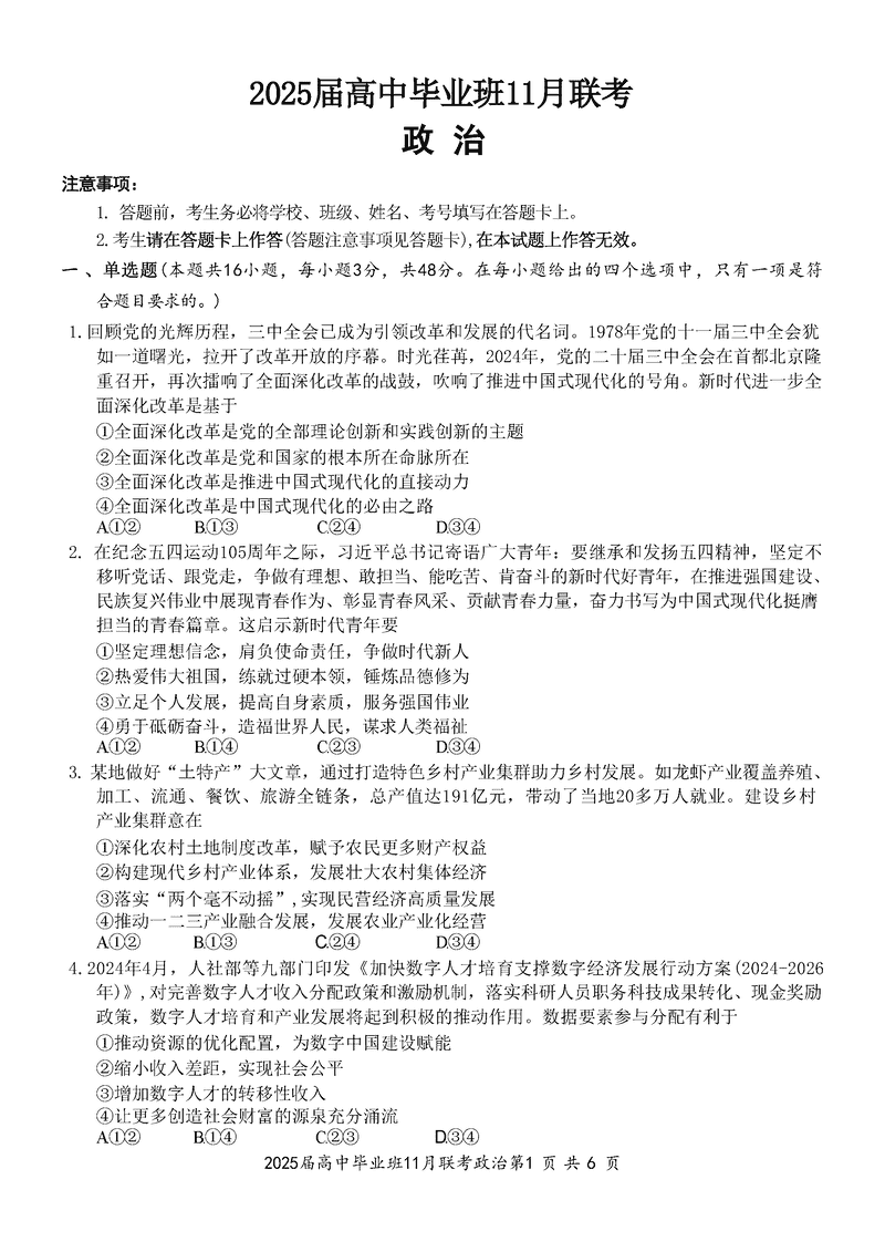
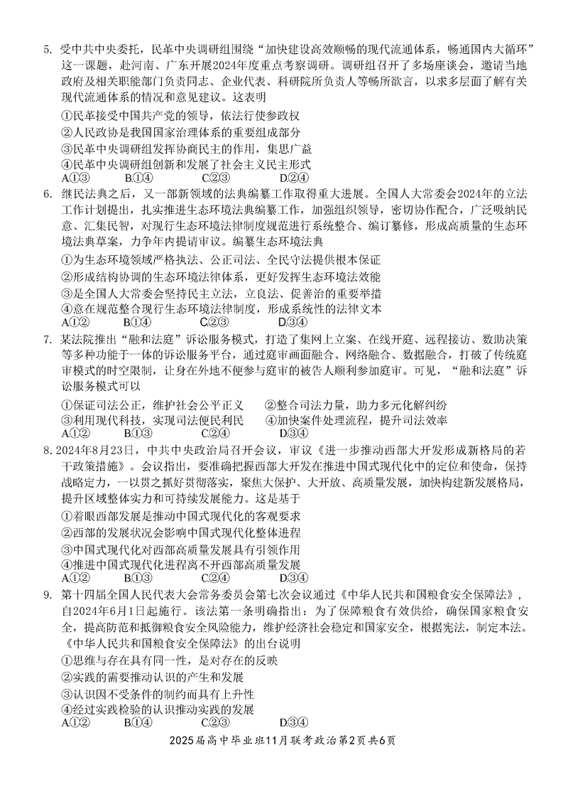
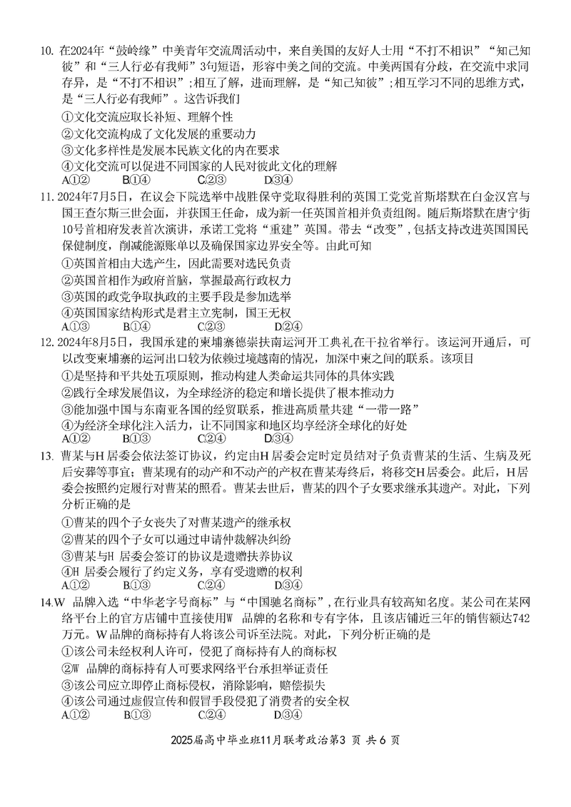
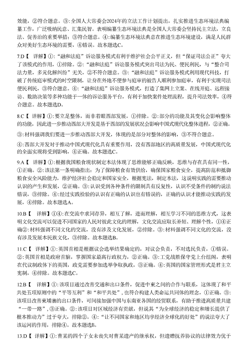
广西新课程教研联盟2025届高三11月联政治试题及答案
时间:
广西 文综试题
广西新课程教研联盟2025届高三11月联政治考试已于近日开考,为方便考生考后及时查看考试情况,查漏补缺、弥补不足,本文整理了试题答案解析相关信息!
汇总:广西新课程教研联盟2025届高三毕业班11月联考试题及答案汇总
政治试题及答案解析













广西新课程教研联盟2025届高三11月联政治考试已于近日开考,为方便考生考后及时查看考试情况,查漏补缺、弥补不足,本文整理了试题答案解析相关信息!
汇总:广西新课程教研联盟2025届高三毕业班11月联考试题及答案汇总
政治试题及答案解析












