千亿 >山西高考 >山西高考试题 >山西理综试题 >

晋城一模2025年高三年第一次模拟化学试题及答案

时间: 山西 理综试题

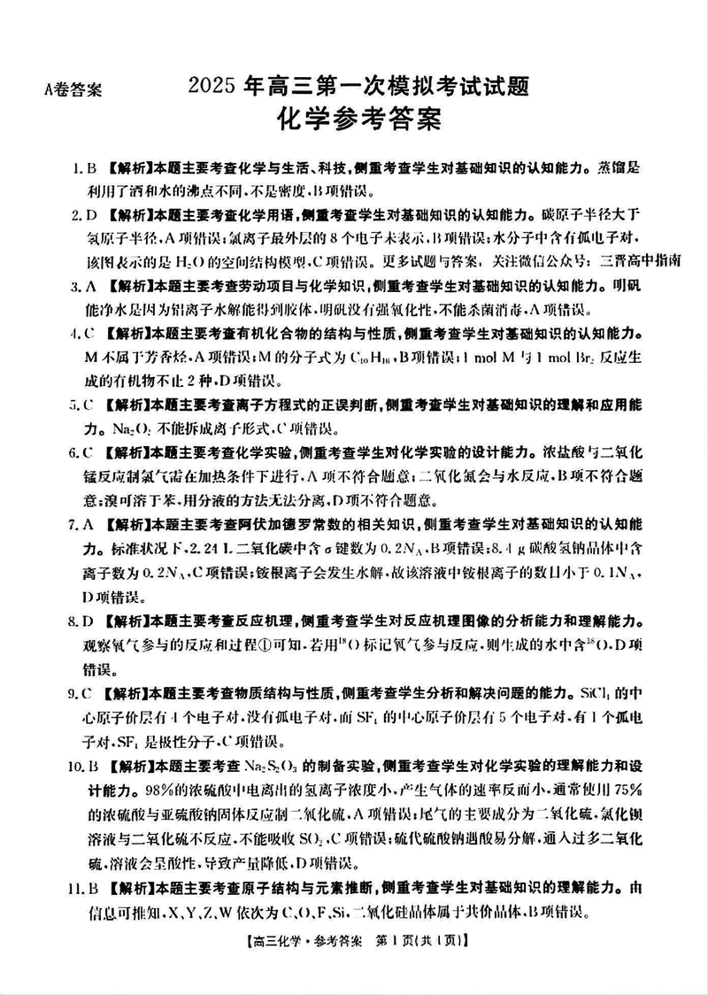
晋城一模2025年高三年第一次模拟化学考试已于近日开考,为方便考生考后及时查看考试情况,查漏补缺、弥补不足,本文整理了试题答案解析相关信息!

汇总:晋城一模2025年高三年第一次模拟考试试题及答案汇总

化学试题及答案解析