文综试题
数学试题
理综试题
英语试题
语文试题
考题汇总
千亿
>
河北高考
>
河北高考试题
>
河北理综试题
>
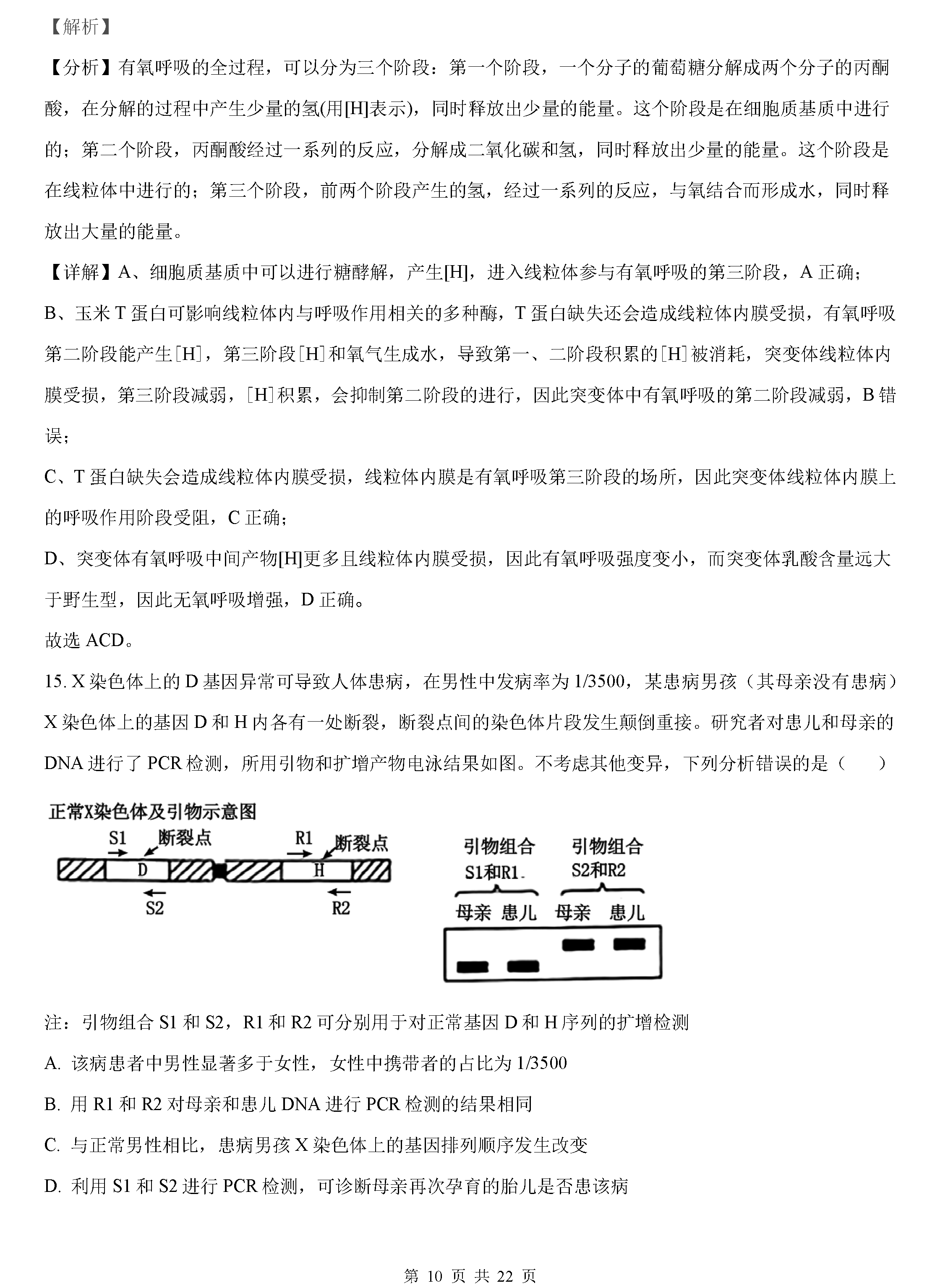
2025年河北高考生物试题及答案解析
时间:
2025-06-18
河北
理综试题
相关文章
2025年河北高考化学试题及答案解析
2025届河北省邯郸市高三保温物理试题及答案
2025届河北省邯郸市高三保温化学试题及答案
2025届河北省邯郸市高三保温生物试题及答案
石家庄三模2025届高三教学质检三化学试题及答案
2025届河北保定高三二模生物试题及答案
2025届河北保定高三二模物理试题及答案
热门推荐
2022年高考全国乙卷理综试卷真题与答案解析
06-08
2022年高考全国乙卷理综真题及答案解析(完整版)
06-10
2022浙江高考技术试卷真题及答案解析(浙江卷)
06-16
4
2022年广东高考物理试卷真题及答案解析
5
2022年高考全国甲卷理综试卷真题与答案解析
6
2022年广东高考生物试卷真题及答案解析
7
2022年湖南高考物理试卷真题及答案解析
8
2022年湖南高考生物试卷真题及答案解析(已更新)
9
2022年山东高考化学试卷真题及答案解析
10
2021年全国乙卷理综真题答案解析
最新文章
黑龙江:2025年普通高考考生网上填报志愿须知
内蒙古2025年志愿填报模拟演练官网入口:https://www.nm.zsks.cn/
内蒙古:2025年公安院校招生工作实施办法
内蒙古:2025年填报志愿和投档录取工作安排
广西:2025年高考成绩复核办法
广西:2025年军队院校招收普通高中毕业生政策
河北:2025年普通高考志愿填报须知
商洛学院是几本?是一本还是二本大学
2025年528分能考酒店管理专业吗 528分酒店管理专业大学推荐
南通大学杏林学院是几本?是一本还是二本大学
天津电气工程与智能控制专业各大学录取分数线:最低494分能上 开设院校及位次
赢博在线手机版(大中国区)
|
千亿买球
|
新利网上注册首页(中国)官方网站
|
AK手机网
|
天行在线平台(中国)官网
|
三亿平台客服
|
FH手机版登录入口
|
好博在线注册
|
大发
|