黑龙江龙东联盟2025届高三上学期11月月考生物试题及答案
时间:
黑龙江 理综试题
黑龙江龙东联盟2025届高三上学期11月月考生物考试已于近日开考,为方便考生考后及时查看考试情况,查漏补缺、弥补不足,本文整理了试题答案解析相关信息!
汇总:黑龙江龙东联盟2025届高三上学期11月月考试题及答案汇总
生物试题及答案解析
黑龙江龙东联盟2025届高三上学期11月月考生物考试已于近日开考,为方便考生考后及时查看考试情况,查漏补缺、弥补不足,本文整理了试题答案解析相关信息!
汇总:黑龙江龙东联盟2025届高三上学期11月月考试题及答案汇总
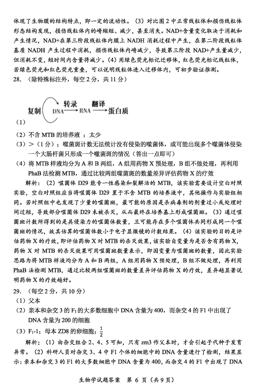
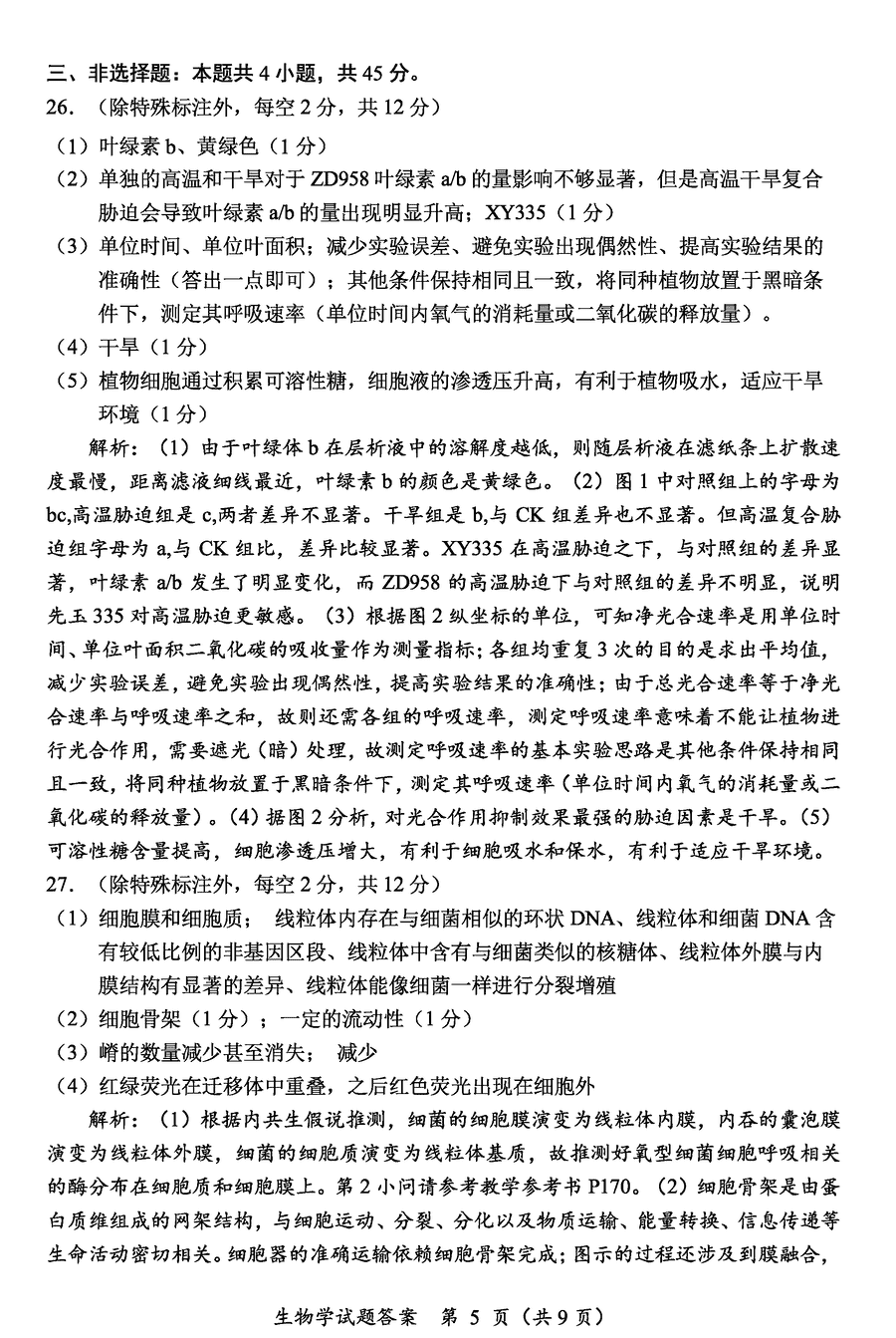
生物试题及答案解析