千亿 >山东高考 >山东高考试题 >山东理综试题 >

青岛三模2025年高三第三次适应性检测生物试题及答案

时间: 山东 理综试题

青岛三模2025年高三第三次适应性检测生物考试已于近日开考,为方便考生考后及时查看考试情况,查漏补缺、弥补不足,本文整理了试题答案解析相关信息!

汇总:青岛三模2025年高三年级第三次适应性检测试题及答案汇总

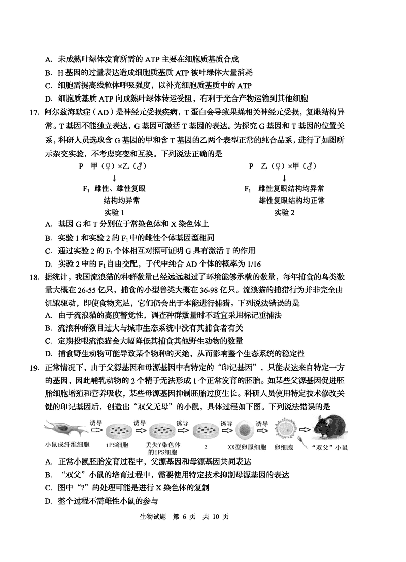
生物试题及答案解析