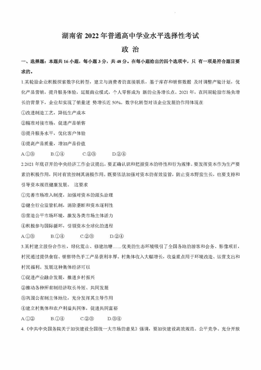
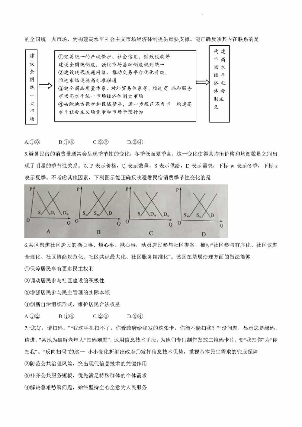
2022年湖南高考政治试卷真题及答案解析
时间:
文综试题
2022年湖南高考政治试卷使用是本省命题卷,湖南高考政治试卷真题及答案已公布,本站会第一时间更新2022湖南高考政治试卷与答案最新信息,供广大考生及家长对照、估分、模拟使用。
真题试卷
2022年湖南高考政治真题试卷








答案解析
2022年湖南高考政治真题答案解析

其它科目
2022年湖南高考语文试卷真题及答案解析
2022年湖南高考数学试卷真题及答案解析
2022年湖南高考英语试卷真题及答案解析
2022年湖南高考物理试卷真题及答案解析
2022年湖南高考化学试卷真题及答案解析
2022年湖南高考历史试卷真题及答案解析
2022年湖南高考地理试卷真题及答案解析
2022年湖南高考生物试卷真题及答案解析
2022年湖南高考政治试卷真题及答案解析



