石家庄市2024-2025学年高二下学期期末生物试题及答案
时间:
河北 理综试题
河北省石家庄市2024-2025学年高二下学期期末教学质检生物考试已于近日开考,为方便考生考后及时查看考试情况,查漏补缺、弥补不足,本文整理了试题答案解析相关信息!
汇总:石家庄市2024-2025学年高二下学期期末试题及答案汇总
生物试题及答案解析






















河北省石家庄市2024-2025学年高二下学期期末教学质检生物考试已于近日开考,为方便考生考后及时查看考试情况,查漏补缺、弥补不足,本文整理了试题答案解析相关信息!
汇总:石家庄市2024-2025学年高二下学期期末试题及答案汇总
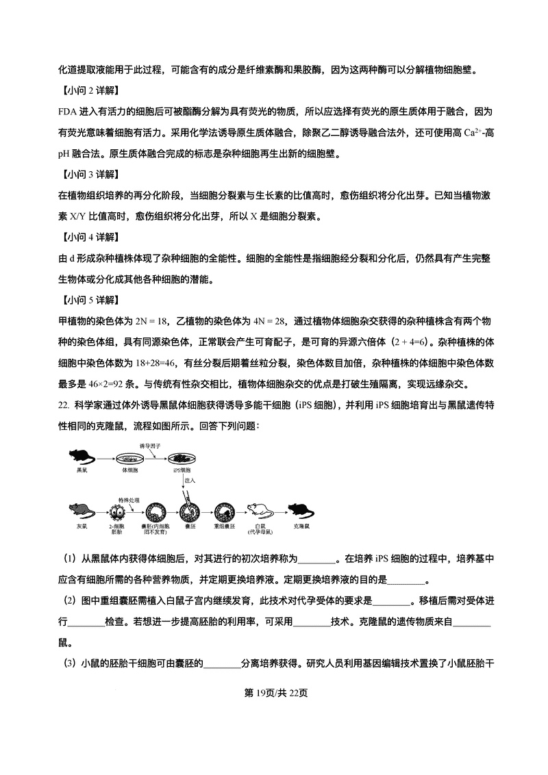
生物试题及答案解析





















